Введение
Малошумящие усилители играют важнейшую роль в приемных модулях. Как критическому компоненту в широкополосных приемниках, МШУ необходимо иметь широкую полосу рабочих частот, низкий коэффициент шума, высокий коэффициент усиления с низкой неравномерностью по частоте. В современной радиоэлектронной аппаратуре СВЧ-диапазона широкое применение нашли МШУ на GaAs ПТШ.
В условиях жесткой конкуренции на международном рынке высокотехнологичной продукции и сильной зависимости радиоэлектронной отрасли от ЭКБ зарубежного производства, в России была запущена программа импортозамещения. АО «НПП «Исток» им. Шокина» был исполнителем в работе, целью которой явилась разработка и освоение производства МШУ VHF-С‑диапазона частот.
В рамках выполненной работы создан широкий перечень МШУ, по совокупности параметров соответствующий более чем 50 зарубежным аналогам.
В статье представлена часть результатов, полученных в рамках реализованного проекта, а именно рассмотрены результаты разработки трех типов отечественных широкополосных малошумящих усилителей, действующих в диапазоне частот 50 МГц — 6,2 ГГц. Каждый тип МШУ имеет два вида реализации: первый — кристалл монолитной интегральной схемы (МИС); второй — герметизированная схема в корпусе для поверхностного монтажа (SMD-корпус).
В чем особенности?
При создании твердотельного реле удалось исключить появление дуги или искр в процессе замыкания/размыкания контактной группы. В результате срок службы прибора увеличился в несколько раз. Для сравнения лучшие варианты стандартных (контактных) изделий выдерживают до 500 000 коммутаций. В рассматриваемых ТТР такие ограничения отсутствуют.
Стоимость твердотельных реле выше, но простейший расчет показывает выгоду их применения. Это обусловлено следующими факторами — экономией электроэнергии, продолжительным ресурсом работы (надежностью) и наличием управления с помощью микросхем.
Выбор достаточно широк, чтобы подобрать устройство с учетом поставленных задач и текущей стоимости. В продаже имеются как небольшие приборы для установки в бытовых цепях, так и мощные устройства, используемые для управления двигателями.
Как отмечалось ранее, ТТР отличаются по типу коммутируемого напряжения — они могут быть рассчитаны на постоянный или переменный I. Этот нюанс требуется учесть при выборе.
ПОПУЛЯРНОЕ У ЧИТАТЕЛЕЙ: Скрытая проводка в деревянном доме своими руками, пошаговая инструкция
К особенностям твердотельных моделей стоит отнести чувствительность прибора к нагрузочным токам. В случае превышения этого параметра выше допустимой нормы в 2-3 и более раз, изделие ломается.
Чтобы избежать такой проблемы в процессе эксплуатации, важно внимательно подойти к процессу монтажа и установить в цепи ключа защитные устройства. Кроме того, важно отдавать предпочтение ключам, имеющим рабочий ток в два или три раза превышающий коммутируемую нагрузку
Но и это не все
Но и это не все
Кроме того, важно отдавать предпочтение ключам, имеющим рабочий ток в два или три раза превышающий коммутируемую нагрузку. Но и это не все
Для дополнительной защиты рекомендуется предусмотреть в схеме предохранители или автоматические выключатели (подойдет класс «В»)
Для дополнительной защиты рекомендуется предусмотреть в схеме предохранители или автоматические выключатели (подойдет класс «В»).
Конструкция малошумящих усилителей
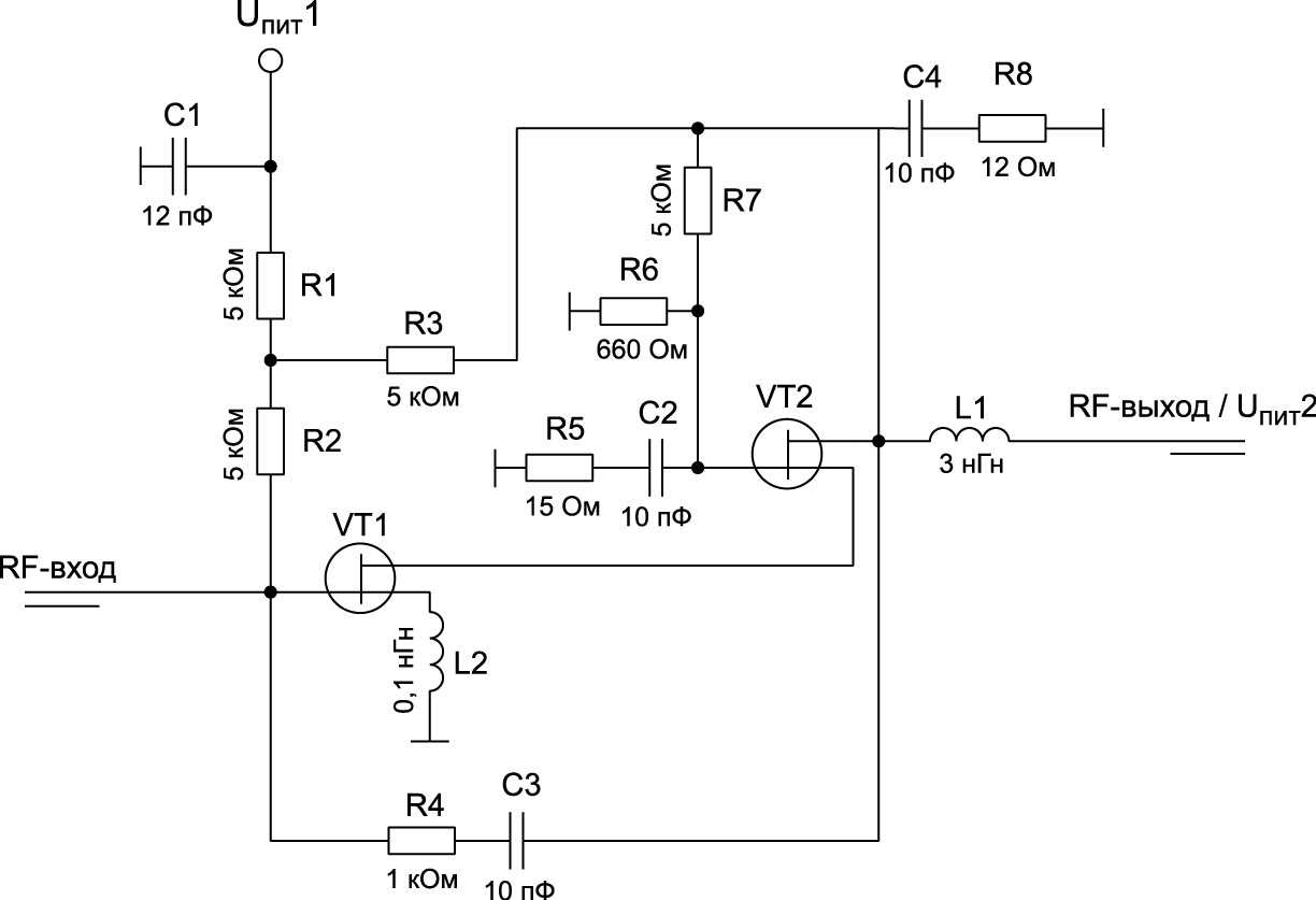
Важным требованием к разрабатываемым усилителям стало получение широкой мгновенной полосы частот с малой неравномерностью амплитудно-частотной характеристики (АЧХ) в совокупности с малым коэффициентом шума. Малошумящие усилители реализованы в виде каскодной схемы на ПТШ с параллельной и последовательной обратными связями и диссипативными согласующими и трансформирующими цепями (рис. 1). Каскодная схема c обратными связями включения позволяет добиться высокого коэффициента усиления, широкой полосы частот и безусловной устойчивости схемы. Последовательная обратная связь повышает устойчивость схемы. Параллельная обратная связь совместно с согласующими и трансформирующими цепями обеспечивает согласование импедансов транзисторов и выравнивание АЧХ. Выбор ширины затвора ПТШ и его рабочей точки и согласование были нацелены на получение наименьшего коэффициента шума.

Рис. 1. Принципиальная схема малошумящих усилителей
Малошумящие усилители согласованы для работы в 50‑омном тракте. Монолитные интегральные схемы спроектированы и изготовлены на базе технологического процесса GaAs pHEMT с длиной затвора 0,1 мкм, реализованного в АО «НПП «Исток» им. Шокина». Все три типа МШУ выполнены как отдельные МИС, так и в герметизированном корпусе для поверхностного монтажа. Следует отметить, что первый и третий тип МШУ реализованы в двух видах герметичных корпусов: первый — металлокерамический корпус на основе высокотемпературной алюмооксидной керамики; второй — алмазный корпус на основе поликристаллической алмазной пленки (ПАП) .
Где используются?
Твердотельные реле — уникальные устройства, которые после монтажа не требуют особого обслуживания. Здесь работает принцип «установил и забыл». К примеру, в простых моделях очистка контактной группы осуществляется с определенной периодичностью — как правило, через определенное число циклов. Если изделие работает редко, это не вызывает проблем.
Но как быть с аппаратурой, для работы которой требуется частое срабатывание — один раз в секунду или даже чаще? Пример такой техники — станок с клапанами соленоидного типа.
Подача напряжения происходит через реле, которому приходится разрывать до десяти ампер индуктивного I. Если поставить контактное устройство, его замену придется осуществлять раз в 1-2 месяца. Если поставить твердотельный аналог, об этом можно забыть на долгие годы.
Несмотря на надежность работы, ТТР требуют периодического осмотра. Базовые рекомендации в этом вопросе дает производитель изделия. Как правило, речь идет о проверке факта замыкания контактов, целостности корпуса и изоляции.
Ремонт компьютерных колонок Genius своими руками
			Это и количество Эта особенность часто используется инженерами для компенсации качества дешевых колонок. Напряжение сети переме
			Стоит отметить, что микросхема LM разрабатывалась специально для компактных систем, поэтому микросхема требует минимум внешних элементов так называемой обвязки.
			В зависимости от числа полос воспроизведения акустические системы могут быть двух-, трехполосными и т.
			От мощности самих колонок зависит мощность блока питания.
			Естественно, при воспроизведении потребляемый ток будет выше.
			Изготовление этой колонки мне не показалось так сложно, как я думал, но все таки у меня получилось. Далее изготавливаем две вот такие вот одинаковые детали формы трапеции.
			И не забывайте, что, подписавшись на новостную рассылку , вы сможете получать уведомления о новых постах в моем блоге.
			Самый Простой УСИЛИТЕЛЬ ЗВУКА Своими Руками
Рекомендуем: Снип кабель под землей
Stereo/Mono Switch
The pristine era of analogue recording being long gone, features like the stereo/mono switch have been gradually chased out into obsolescence. Who wants to go back to one when they have two channels? “Less is more” and “more is better”. Well…
With the resurgence and interest in vinyl, whether the current rage; fashion or a real movement, countless monaural pressings emerge out there, often along with their digital… image.
Too many of them, among others waiting to be rediscovered, have currently become collector’s items, 78 rpm direct-cut gems being no exception. This is not unreasonable, as what happened between say the 30s and the 80s in terms of both musical interpretation and recording technique is by many considered to be “most of the music” – this sentence doing perhaps no justice to stunning actual developments in creation and reproduction.
The stereo/mono switch gives you the chance to enjoy recording art milestones with respect to how they were initially intended to please; in genuine mono, 2-channel, doing away with artificial phase discrepancies induced by a mandatory stereo mode.
Инструкции по работе с проектом
Для работы с проектом выполните следующую последовательность шагов:
подготовьте аппаратную часть проекта согласно представленной схемы;
подайте питание на плату Arduino;
откройте код программы в Arduino IDE, установите все необходимые библиотеки;
установите настройки проекта (preferences) (описаны далее в статье), скомпилируйте скетч и загрузите его в плату Arduino Nano, Uno или Pro Mini;
вращайте ручку инкрементального энкодера для увеличения или уменьшения генерируемой частоты;
нажимайте кнопку 1 для изменения шага настройки. Возможные шаги настройки: 1 Гц, 10 Гц, 1 кГц, 5 кГц, 10 кГц и 1 МГц;
нажимайте кнопку 2 для выбора одного из заранее установленных частотных диапазонов или выберите режим генератора (generator mode);
включайте/выключайте переключатель SW 2 для переключения между режимами RX и TX. В режиме RX переключатель SW 2 открыт, а в режиме TX он замкнут на землю (GND). В режиме TX значение IF (промежуточной частоты) не добавляется/вычитается из выхода RF (радиочастоты) – этот режим отлично подходит для использования в домашних приемопередатчиках;
подключите выходной сигнал с измерителя мощности (S-Meter) от вашего радиоприемника (радиостанции) к разъему X2 (вход S-Meter’а). Этот вход имеет настраиваемую чувствительность, его коэффициент усиления можно настроить в приведенном скетче
На данный вход можно подавать сигналы от 500mV до 5V (max);
важное дополнение: if it freezes in the initialization text, comment (put a //) at the line 77 statup_text ();
Moving up
Why are the Moonriver 404 and the Schiit Ragnarok II (€1499) the best amplifiers I’ve tried with the Buchardt S400? My answer is this: Both amplifiers have a magical midrange and the midrange is exactly what the otherwise splendid Buchardt S400 are slightly missing.
Driving the Buchardt S400 well is not the only common denominator between the Ragnarok II and the 404. They are both from companies who have defied the trend of manufacturing overseas to save money, and they both employ modular architecture. The Moonriver is significantly more expensive than the Schiit and you can hear it. The Ragnarok is a bit duller and a bit less clean. The Moonriver is clearer; it’s better at portraying space in a recording. It sounds a great deal more open, it’s airier, and has a crispness that I really like. It’s also significantly more dynamic, and seems to effortlessly illuminate a greater portion of the music. I feel more connected to music through the Moonriver than through the Schiit.
The Ragnarok II is about half the price and a bargain at its price. And it has a very good headphone amp onboard. Still, the Moonriver 404 is a clear step up and a clear recommendation over the Ragnarok II, if your wallet permits.

Time to plug in another comparable integrated amplifier. Enter the Exposure 2510 (€1850).
The pattern from the Ragnarok repeats itself. Compared to the Exposure 2510, the Moonriver Audio 404 is clearer. It digs out more detail. It’s much crisper and open sounding. There is more clarity and information in the midrange. It makes music on my Buchardt S400 sound more vibrant and alive. The Moonriver is more dynamically alive than the Exposure. Again, the Moonriver is more expensive and it sounds that way. But the Exposure isn’t bad. It’s just a bit more rounded and tonally warmer and not as good a fit with the Buchardt loudspeakers.
The top end is more extended with the Moonriver but not as smooth as the Exposure. The Moonriver made the F-302 sound perfect and open without the shrill treble. The Exposure and F-302 might tango even better.

Above everything else, the Moonriver Audio 404 plays music. It’s airy and clean, and full of life — and there’s an all-important warmth beneath (or above) which characterizes my favorite gear. We need depth, richness, tonal color and heft, to tilt us away from the clinical. We need balance. In everything. I find this amplifier to be expertly balanced between cerebral and emotional listening.
Advertisement. Scroll to continue reading.
Alpha and the Omega
I didn’t have a lot of time with the Moonriver 404. Not as much as I would have liked, anyway. In the middle of listening, a pair of Super 8 Modern Monitors ($1495) from Omega Speaker Systems showed up. I put those in a room with an old amp and burn-in commenced. And then I forgot about them in the context of the 404.

On the day the courier was due I remembered them again. I dragged them into my listening room and plugged them in instead of the Buchardt S400.
The see-through capabilities of this amplifier are simply amazing. The Omega are a single-driver design and sacrifice some low-end grit and extension for midrange transparency. Their central image is even better than the already formidable Buchardt S400. What the Omegas reveal about the Moonriver 404 – and one of the reasons I have invested in them – is how transparent/clear/refined this amplifier really is. The Exposure 2510 is a wonderful amp but the Moonriver 404 is more vivid, better balanced, and more transparent. But what really separates them is the manner in which the 404 allow the Omega loudspeakers to portray music with texture.

The Moonriver 404 did something special with every pair of loudspeakers in my home. This is a confident sounding amplifier that engages you from the first note and never lets go until the decay of the final note begins to dissipate in the air. That’s very rare for any piece of hi-fi equipment.
The treble in the Fyne Audio F-302 was reined in and those budget floorstanders played Miles Davis with momentum and pace and sounded better than they have any right to at their asking price. The Omegas were utterly transparent/detailed/refined, with a midrange texture that is perhaps my favourite thing in music reproduction; that tangible sense (a feeling not a sound) of a bow on a cello, of guitar strings vibrating in the room with you, of a voice being almost corporeal.
The first time I plugged in the 404 it was revelatory. Clarity, insight, momentum, crisp smoothness. But when it had been in my system for a while and it was time to say goodbye, it was harder than usual to let it go. Other amplifiers – even my beloved Croft Acoustics separates – sounded slightly off. Better than Croft? That is high praise indeed.
Внутривидовые отличия
Кроме основной классификации, стоит выделить отличия внутри существующих видов ТТР.
Выделяются такие типы:
- ТРЕХФАЗНЫЕ — способны проводить токи величиной 10-120 Ампер одновременно в трех фазах.
- РЕВЕРСИВНЫЕ — устройства, построенные на полупроводниковом принципе, способные работать в схемах с постоянным и переменным током. По назначению и принципу действия они идентичны однофазным. Обязательное условие — наличие управляющей цепи, защищающей устройство от ложного срабатывания. К преимуществам твердотельных трехфазных реле стоит отнести способность работать одновременно по 3-м фазам, а также продолжительный ресурс. Повышенный срок службы объясняется наличием надежной изоляции и продуманной управляющей цепи. В процессе применения твердотельных моделей нет шума, искр, дребезжания при переключениях и других негативных факторов.
- ОДНОФАЗНЫЕ — изделия, обеспечивающие разделение цепи при переходе синусоиды через ноль. ТТР работает в следующем диапазоне — 10-500 А. Управление осуществляется несколькими способами.
Терморезистор: назначение, сопротивление и характеристики, маркировка, принцип работы, как проверить и подключить










![Усилитель класса d (troyka-модуль) [амперка / вики]](http://the-voice.ru/wp-content/uploads/3/e/b/3ebed0ebef83309014bfe5a1a8ae2ad5.jpeg)



















 
    


