Особенности
Понимая как работает усилитель в классе А, мы можем рассмотреть его и с аудиофильской точки зрения. Ситуация с искажениями на малых уровнях громкости вполне понятна: пока амплитуда сигнала не высока, усилитель работает в идеальных условиях и обеспечивает на выходе если не абсолютно совершенный сигнал, то что-то к нему максимально приближенное. Но возникает вопрос: что же происходит когда мы делаем музыку погромче?
До определенного момента — ничего страшного, но, как только пики сигнала приближаются к пороговым значениям (максимально открытому и закрытому состоянию лампы или транзистора), искажения будут расти существенно, как и у любого другого усилителя, после чего произойдет компрессия с выходом искажений за все мыслимые границы нормы.
Кто-то заметит, что любой усилитель можно перегрузить и загнать в искажения. Это справедливо. Но тонкость момента состоит в том, что усилители класса А по определению маломощны, а значит довести их до предельной нагрузки не составляет труда. Именно это происходит в те моменты, когда усилитель, только что воспроизводивший тихую камерную музыку с невероятным уровнем детализации, вдруг сваливает в неразборчивую кашу более громкое звучание симфонического оркестра.
Следующая специфическая особенность схемотехники касается блока питания. Это, кстати, один из важнейших компонентов любого усилителя, ведь энергия поступающая в акустику — это энергия блока питания, модулированная входящим сигналом. Выражаясь в более понятной автомобильной терминологии, блок питания — двигатель, а схема усилителя — руль.
Так вот, низкий КПД усилителя класса А и высокий ток покоя загоняет блок питания в довольно сложные условия: он должен иметь солидный запас мощности, чтобы, выдавая постоянно высокий ток, быть готовым мгновенно отдать в разы больше. После резкого всплеска сигнала конденсаторам блока питания необходимо зарядиться, т. е. взять дополнительную энергию от трансформатора, который и без того постоянно озадачен тем, чтобы поддерживать высокий ток покоя усилителя.
Далеко не все блоки питания способны справиться с такой задачей без побочных эффектов, поэтому, если звучание мощного усилителя, работающего в классе А, кажется вам медлительным, быстрая музыка смазывается, а бас получается неизменно гулким и размазанным во времени, — не удивляйтесь и не спешите обвинять в этом акустику или ее неудачное расположение в помещении.
Запись IP-адресов
Адрес выглядит как 32-разрядное число в диапазоне от 0 до 4294967295. Это говорит о том, что во всей сети Интернет может содержаться более 4 миллиардов полностью уникальных адресов объектов. Если записывать адреса в двоичной или десятичной форме, то это вызывает свои неудобства по их запоминанию или обработке. Поэтому, для упрощения написания таких адресов, было решено делить полный адрес на четыре октета (8-разрядных числа), разделенных точкой. Для примера: адрес который в шестнадцатеричной системе выглядит как С0290612, в записи IP-адреса будет выглядеть как 192.41.6.18. При этом наименьший адрес — это четыре нуля, а максимальный — четыре группы по 255. Старшая область (та, что располагается с левой стороны групп цифр от любой из разделительных точек) занята областью адреса, младшая область (с правой стороны от этой же разделительной точки) показывает номер интерфейса в этой сети. Положение границы между хостовой и сетевой частями зависит от количества бит, которое отвели на номер сети, бывает различным, разделение идет только по границе октета (точки между ними) и позволяет определить классы IP-адресов.
Классы работы усилителей
Посмотрите на диаграмму ниже. Кривая вольт-амперной характеристики лампы взята из предыдущего графика, а красной
точкой обозначено установленное напряжение смещения, грубо говоря, посередине кривой.

Если теперь мы наложим сигнал на напряжение сетки (In), анодный ток начнет изменяться увеличиваясь и уменьшаясь в
соответствии с изменением напряжения сетки, формируя график выходного сигнала (Out).
Как и предполагалось в названии — это класс А. Основное преимущество класса А в том что лампа выдает выходной
ток все время, т.е. постоянно
Обратите внимание, что выходной ток (на графике «Out») никогда не
опускается до нуля
Некоторые выходные каскады усилителей выполнены в классе А (такие как VOX AC-30), и все каскады предварительного
усиления тоже в классе А.
Ладно, с Классом А разобрались, а что есть класс B? На графике справа мы установили точку смещения в месте, когда
лампа практически перестает работать, т.е. проводить ток.
Обратите внимание, что входной сигнал теперь имеет гораздо более высокую амплитуду для того, чтобы заставить лампу
работать. При этом лампа формирует выходной ток представляющий из себя только одну половину формы выходного
сигнала
Чтобы как-то заставить работать подобное решение, нам придется применить пуш-пульный (push-pull – «тяни-толкай»
прим. перев.) выходной каскад, который состоит из двух ламп (или двух наборов ламп) для того, чтобы каждая сторона
усиливала свою половину полуволны сигнала. В то время как первая выходная лампа дает выходной ток как показано
справа, вторая лампа заполняет пропуски в работе первой.
На данном этапе вы уже наверное догадались что представляет собой класс АВ — это где-то посередине между А и
В. А где именно — зависит от вашего воображения!

В нашем графике, изображающем работу ламп в классе АВ, малое количество тока смещения проходит через лампу.
Для выходных ламп в обычном, стандартном гитарном усилителе класса АВ, его количество колеблется в пределах 30-40
миллиампер, с пиками приблизительно в районе 250-300 миллиампер.
В пуш-пульном выходном каскаде присутствует небольшой взаимный перехлест, поскольку каждая лампа помогает соседке во
время короткого перехода или в переходный период.
Многие большие гитарные усилители работают в классе АВ, и ниже мы рассмотрим почему.
Подсети
При помощи маршрутизаторов и мостов есть возможность расширить сеть, добавив к ней сегменты, или разделить ее на более мелкие подсети путем изменения идентификатора сети. В этом случае берется маска подсети, которая показывает, какой сегмент IP-адреса будет применяться как новый идентификатор данной подсети. При совпадении идентификаторов можно делать вывод, что узлы принадлежат одной подсети, иначе они будут находиться в различных подсетях и для их соединения потребуется маршрутизатор.
Классы IP-адресов рассчитаны так, что число сетей и узлов для определенной организации определено заранее. По умолчанию в организации можно развернуть только одну сеть с некоторым количеством подключенных к сети устройств. Есть определенный идентификатор сети и некоторое количество узлов, имеющее ограничение в соответствии с классом сети. При большом количестве узлов сеть будет низкой пропускной способности, так как даже при любой широковещательной рассылке производительность будет падать.
Селектор входов усилителя и отключение
В нашем усилителе мы будем использовать китайский селектор входов, но мы его немного переделаем.
Задача первая — это, собственно, переключать аудио вход. А вторая — использовать эту же плату для отключения звука после выключения усилителя.
Давайте вспомним, что мы поставили конденсаторы 66000 мкФ в питание каждого канала усилителя. Поэтому, при выключении нашего усилителя, он будет еще какое-то время работать, используя конденсаторы, пока они не разрядятся. При этом, первых 5 секунд после выключения будет играть музыка, а затем в колонках будет просто хрипеть еще несколько минут. Согласитесь, это не очень приятно.
Как обычно решают такие проблемы в усилителях? Ставят схему с реле, которая отключает акустику сразу после выключения усилителя. Обычно эта же схема является защитой акустики от постоянного тока при повреждении выходного каскада усилителя.
Давайте еще раз посмотрим на схему нашего усилителя:
На выходе мы видим конденсатор С5, через который подключается акустика. Через него не пройдет постоянный ток, поэтому защита нам не требуется. Теперь у нас есть вариант отключать акустику через реле и, таким образом, решить проблему. Но недостатком этого метода является звуковой сигнал, который будет проходить через контакты реле, что не очень хорошо. Чем меньше соединений у нас будет, тем лучше.
Поэтому мы решили пойти другим путем, а именно: при отключении усилителя перед входным конденсатором С1 будем замыкать его вход, как показано на схеме красным цветом. При замкнутом входе никаких звуков из акустики не будет.
У нас на плате 4 реле, которые включают один из 4 входов в усилитель (AUX, PHO, DVD, CD). По умолчанию все входы отключены, то есть контакты всех реле находятся в нормально разомкнутом состоянии. Мы же возьмем одно из реле (четвертое слева на право на картинке, CD) и перепаяем его так, чтобы контакты были в нормально замкнутом состоянии.
Получится, что при выключенном усилителе реле будет замыкать вход на плату. А как только мы его включим, реле разомкнется и звуковой сигнал будет поступать на плату. Получается, что, при выключении усилителя, 1-3 реле отключат все входы, а наше 4 реле перемкнет входы на плату.
Таким образом мы получили небольшую задержку при включении усилителя и теперь, при выключении, у нас не будет играть музыка.
Результаты моделирования
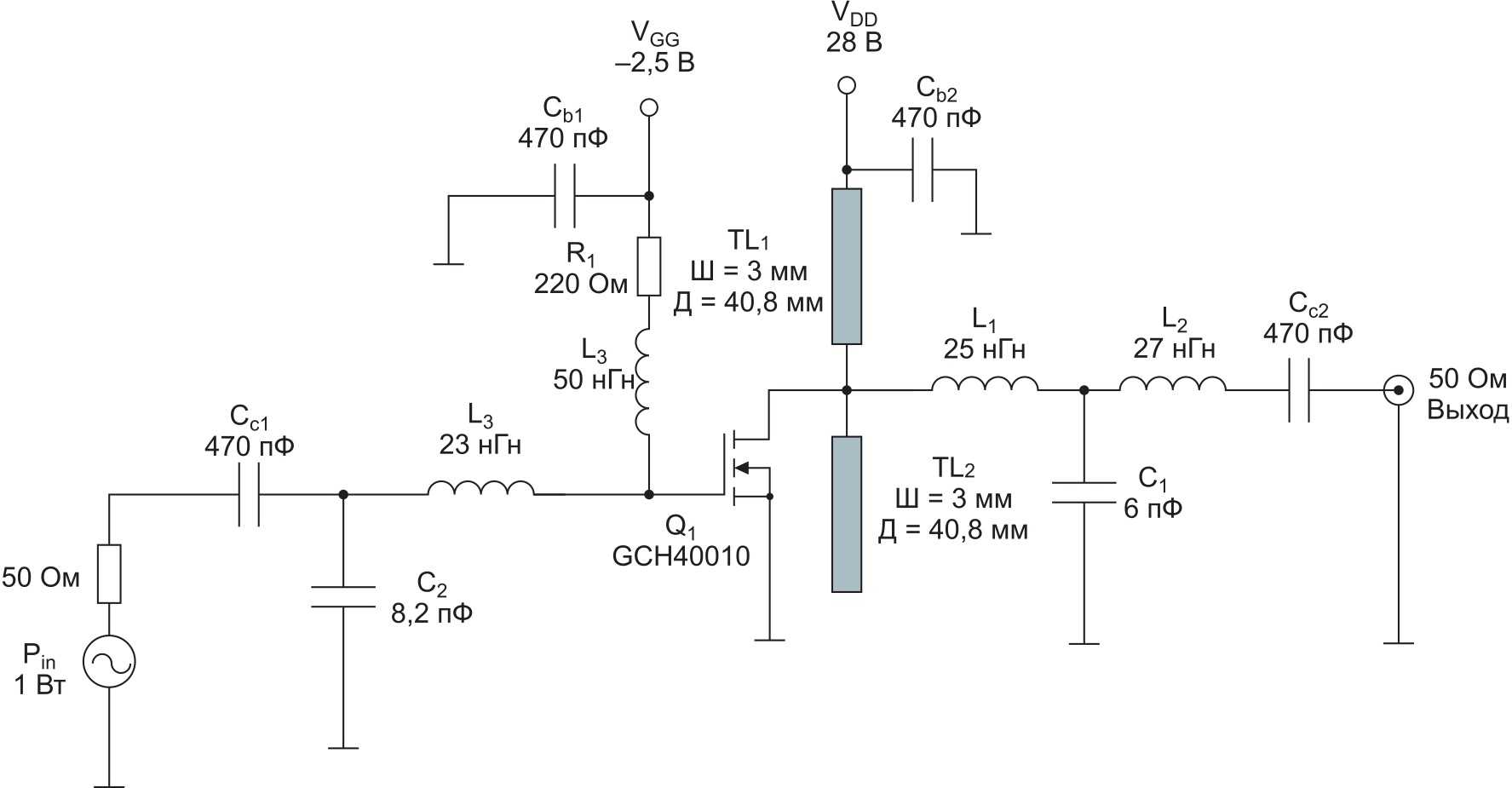
Представленная на рис. 14 схема усилителя мощности была промоделирована с помощью симулятора гармонического баланса из пакета программного обеспечения ADS.

Рис. 14. Электрическая принципиальная схема усилителя мощности
На рис. 15 представлена форма напряжения на стоке HEMT, а на рис. 16 показана форма его тока на частоте 500 МГц при уровне входной мощности 1 Вт.

Рис. 15. Форма напряжения на стоке транзистора на частоте 500 МГц, полученная в результате компьютерного моделирования
Эти формы в дополнение к нелинейной выходной емкости и индуктивности выводов силового ВЧ-транзистора формируются еще и за счет отражения сигнала от схемы согласования с нагрузкой. Ток стока представляет собой аппроксимацию полуволновых синусоидальных импульсов и находится в противофазе с напряжением на стоке, что уменьшает мощность рассеивания на стоке HEMT и тем самым увеличивает КПД усилителя мощности.

Рис. 16. Форма тока стока транзистора на частоте 500 МГц, полученная в результате компьютерного моделирования
На рис. 17 приведена форма выходного напряжения схемы усилителя мощности. Чисто синусоидальный характер этого сигнала обусловлен эффективной фильтрацией в выходном каскаде согласования.

Рис. 17. Выходной сигнал усилителя мощности на частоте 500 МГц, полученный в результате компьютерного моделирования
На рис. 18 показан график выходной мощности относительно уровня входной мощности в значениях дБм при частоте моделирования 500 МГц.

Рис. 18. Зависимость выходной мощности от входной мощности
Усилитель обеспечивает выходную мощность более 40 дБм (10 Вт) при уровне входной мощности 30 дБм (1 Вт). ВЧ-транзистор находится в глубоком насыщении на этом уровне мощности. Коэффициент усиления по мощности усилителя представлен на рис. 19 и составляет около 11 дБ при уровне входной мощности 30 дБм. Точка компрессии 1 дБ достигается при входной мощности 15 дБм, при этом, как мы видим, коэффициент усиления по мощности быстро падает.

Рис. 19. Зависимость усиления по мощности от входной мощности усилителя
КПД по стоку усилителя (Drain Efficiency) в зависимости от мощности приведен на рис. 20 вместе с коэффициентом PAE* (КПД с добавленной мощностью). При уровне входной мощности 1 Вт усилитель имеет КПД по стоку 84,8% и КПД с добавленной мощностью 78,2%.

Рис. 20. Зависимость эффективности от входной мощности
Эффективность по стоку рассчитывается по формуле:
, (23)
где: Pout — выходная мощность по ВЧ; Pdc — мощность, потребляемая от источника питания постоянного тока, определяемая как:
. (24)
Здесь Vdd представляет напряжение питания стока, а Idc — постоянная составляющая тока стока (ток потребления).
Коэффициент PAE рассчитывается как:
. (25)
После завершения первого этапа компьютерного моделирования, выполненного на основной рабочей частоте, было проведено компьютерное моделирование в полосе рабочих частот 440–540 МГц при входной мощности, поддерживаемой постоянной на уровне 1 Вт.

Рис. 21. Зависимость усиления по мощности от частоты
На рис. 21 представлена зависимость усиления по мощности от частоты. Коэффициент усиления мощности составляет около (10±1) дБ во всей полосе.

Рис. 22. Зависимость выходной мощности усилителя от частоты
На рис. 22 показана зависимость выходной мощности от рабочей частоты, а рис. 23 отображает КПД стока и PAE схемы.

Рис. 23. Зависимость КПД усилителя от частоты
В рабочей полосе частот усилитель имеет КПД более 80%, а КПД усилителя с добавленной мощностью PAE составляет более 75%. Возвратные потери, приведенные на рис. 24, показывают достаточно приемлемое согласование в области рабочих частот.

Рис. 24. Зависимость обратных потерь от частоты
Аналоги LM358
Инвертирующее включение рис 1. При более низком синфазном входном напряжении поведение входного каскада становится непредсказуемым.
Инвертирующие операционные усилители имеют простую схему: Такие операционные усилители стали популярными из-за своей простой конструкции.
Это означает сохранение фазы сигнала. Вследствие этого вместо диодов применяют транзисторы в диодном включении или с заземлённой базой.
Усилители, имеющие вход с полным размахом, схемотехнически заметно сложнее, чем обычные. Разность напряжений между входами идеального ОУ равна нулю, то есть если один из выводов соединён с землёй, то и второй вывод имеет такой же потенциал. Здесь используется инверсное включение резистивной матрицы R-2R. Это приводит также что коэффициент усиления для каждого входа будет равен 1.
Читайте дополнительно: Сп по прокладке кабельных линий
Аналоги LM358
Из схемы ясно, что оба дифференциальных усилителя входного каскада управляются одновременно. Таким образом, основные параметры данной схемы описываются следующим соотношением Отсюда выводится соотношение для коэффициента усиления неинвертирующего усилителя Таким образом, можно сделать вывод, что на коэффициент усиления влияют только номиналы пассивных компонентов. Для получения синусоидальной формы выходного сигнала используют несколько способов построения схем.
Других преимуществ, кроме возможности работы с широким диапазоном входного синфазного сигнала, они не имеют. Аналогичное ограничение накладывается на выходной диапазон устойчивости источника тока на основе операционного усилителя. Такого высокого результата вряд ли удастся достигнуть с обычным эмиттерным повторителем. На вторичной обмотке сделано ответвление, причем количество витков до этого ответвления равно числу витков после ответвления. Это позволяет усилителю выдерживать при однополярном питании входное синфазное напряжение до —15 В.
Но в этом есть смысл, ведь вспомним свойство операционника, он обладает высоким входным сопротивлением и низким выходным. Сигнал на выходе не изменится пока сигнал на входе не опустится менее -1,36В. Повторитель выдает на выходе то напряжение, которое было подано на его вход.
В реальных же ОУ изменение синфазного входного напряжения вызывает изменение правда, весьма незначительное выходного напряжения. Обычно Uсдв имеет значение 10 — мВ. Лекция 54. Усилитель неинвертирующего типа на операционном усилителе.
Добавим в схему предусилитель
Все схемы усилителей, представленные выше, имели коэффициент усиления менее 1, поэтому необходимо запитать их звуковым сигналом высокой амплитуды. Чтоб сделать усилитель более универсальным, в котором музыкальный сигнал усиливается в несколько раз, предварительный усилитель добавляется к усилителю мощности — на основе одного или нескольких транзисторов или на лампе. Усиления напряжения в 2-5 раз достаточно, потому что обычно наушники характеризуются высокой эффективностью (обычно более 90 дБ) и небольшим уровнем сигнала, необходимого для управления ими.



Вот схема для создания полноценного усилителя для наушников на основе полевых транзисторов, работающих также в классе A. Питание однополярное, сам УНЧ требует +15 В (с учётом падения напряжения на стабилизаторе берем 17-20 вольт.
Форум по обсуждению материала УСИЛИТЕЛЬ ДЛЯ НАУШНИКОВ КЛАСС А
|
|
||
|
|
↑ Звучание
Я прослушивал мой усилитель с ламповым предусилителем на 12AU7, т. к. он обеспечивает наиболее чистый звук. Я понятия не имею об коэффициентах искажений этого усилителя и т.п. цифрах, лишь скажу, что у него точная звукопередача и деликатно текстурированный тембральный окрас.
Для работы с усилителем требуется высокочувствительная, эффективная аккустика, т. к. он выдаёт ок. 5 Ватт RMS (и до 15 Ватт на пиках, что я ясно наблюдал на экране осциллографа). Передача басса оказалась значительно лучшей, чем можно было ожидать от такого решения. Усилитель с легкостью раскачивает мои 12-ти дюймовые трех-полосные колонки.
Требования к сбору отработок и мусора медицинских учреждений
Право на работу с отходами опасных классов могут получить только совершеннолетние (достижение 18 лет) сотрудники. У них должны быть все необходимые прививки и предварительно пройдено обучение по обращению с классами отходов, производимых организацией.
Работники должны быть снабжены специальными средствами защиты и одежной (СанПиН 2.1.7.728-99).
Процесс сбора токсичного, радиоактивного или инфицированного мусора происходит по следующим этапам:
- Размещение опасного утиля в пакетах, промаркированных в соответствии с классом содержимого. Запечатанные пакеты аккумулируются в герметичных контейнерах.
- Складирование ёмкостей многоразового использования в специальных помещениях, расположенных на территории медицинского учреждения, для временного хранения до момента транспортировки на утилизацию.
- В зависимости от типа отходов осуществление дезинфекции.
- Транспортировка утильсырья на специально оборудованные полигоны. В процессе учувствует специально обученный персонал. Используется специально оборудованный транспорт.
- Сжигание либо захоронение.
Запреты
Главное требование СанПиНа – повышенная осторожность сотрудников, работающих с опасным и крайне опасным утилём. Категорически запрещено:
- размещать в мягкой упаковке острые предметы;
- пересыпать неупакованный утиль из тары в тару;
- вручную заниматься разборкой мусора, относящегося к классам Б и В;
- приступать к выполнению обязанностей не в спецодежде и без защитных средств;
- трамбовать утиль категорий В и Б.
Разделение отработок на классы опасности
Разделение на группы всего, что выбрасывается медицинскими учреждениями, позволяет разработать схему действий с каждым из классов отходов. Это нужно для того, чтобы не допустить утечек радиации, инфекции, токсинов и т. п. в окружающую среду.
Всего предусмотрено 5 классов, обозначаемых буквами кириллицы от А до Д, от минимально до предельно опасных.
Характеристики класса А

Данная категория относится к наименее опасным. К ней следует относиться, как к обычному мусору. Её утилизация осуществляется по стандартной схеме. Всё, что входит в данный класс, расценивается как обычные бытовые отходы, транспортируется на полигоны или на мусоросжигательные предприятия.
В класс А входят:
- нетоксичные приборы;
- отслужившая мебель;
- канцелярские товары;
- предметы быта, небывшие в контакте с заражёнными инфекцией источниками;
- помои.
Отходы А разрешается складировать в контейнеры с другим бытовым мусором.
Категория Б
Данная разновидность включает всё, что было в контакте с инфекцией. Всё входящее в класс может и не быть инфицированным и признаётся потенциально опасным. Первым делом к классу относят материалы и инструменты с остатками органической жидкости.
Сюда же включают отходы, образовавшиеся в результате проведения патологоанатомических процедур и операций. Это органы, отростки и прочие ткани. Сотрудники инфекционных отделений, помимо уже названного, обязаны утилизировать как класс Б пищевые отбросы и остальной мусор. Всё упаковывается в герметичные ёмкости со специальной маркировкой, указывающей на то, что в ёмкости может присутствовать инфекция.
Основные классы усилителей — A, B, AB
Как уже говорилось, усилитель мощности должен сочетать высокую выходную мощность с малыми искажениями и высоким КПД. К сожалению, при повышении КПД обычно увеличиваются искажения сигнала.
Выходные каскады транзисторных усилителей мощности выполняются исключительно по двухтактной схеме на полевых или биполярных транзисторах.
Однотактные усилители типа Pass Zen — экзотика, в автомобиле мало применимая. Полевые транзисторы используются при высоких напряжениях питания и сами по себе вносят малые искажения в сигнал, но КПД усилителя несколько ниже, чем при использовании биполярных транзисторов. Зато у биполярных искажения больше — как всегда, палка о двух концах.

Рис. 5. Общая схема двухтактного усилителя низкой частоты.
Существует три основных режима работы выходного каскада «звукового» усилителя — A, B, AB, соответственно которым их классифицируют. Каждый из режимов обладает своими достоинствами и недостатками.
| класс усилителя | A | B | AB |
| КПД | max.50% | max.78% | max.60-75% |
| Искажения | малые | высокие | средние |
| потребляемая мощность | постоянная | зависит от выходной | зависит от выходной |
| термостабильность | низкая | высокая | средняя |
В режиме A рабочая точка находится на середине линейного участка вольт-амперной характеристики транзисторов, поэтому нелинейные искажения сигнала минимальны.
В отсутствие сигнала через выходной каскад протекает значительный ток покоя, транзисторы в течение рабочего периода никогда не закрываются, т.е. каждый транзистор участвует в усилении обеих полуволн сигнала — и положительной, и отрицательной.
Потребляемая мощность постоянна, а мощность рассеяния максимальна при малых сигналах. Термостабильность в этом режиме наихудшая.
В режиме B рабочая точка выходного каскада смещена до критического значения коллекторного тока и каждую половину периода происходит переключение транзисторов — каждый из них усиливает свою «половинку» сигнала. В отсутствие сигнала транзисторы закрыты, ток покоя не протекает.
Потребляемая мощность пропорциональна выходной, а мощность рассеяния приблизительно постоянна (максимально 22% от выходной). Термостабильность исключительно высокая.
Самый главный недостаток, перечеркивающий все достоинства — при возбуждающих сигналах, близких к отсечке коллекторного тока транзисторов, возникают значительные переключательные искажения, с которыми не справляется никакая отрицательная обратная связь.
Режим AB — попытка примирить волков и овец. Рабочая точка выбрана в начале линейного участка вольт-амперной характеристики транзисторов, поэтому при малых сигналах каскад работает фактически работает в режиме A, а в режим B переходит при достаточно сильном возбуждении. В отсутствие сигнала через выходной каскад протекает некоторый ток покоя, иногда весьма значительный.
КПД при этом снижается и появляется проблема стабилизации тока покоя. Термостабильность — удовлетворительная.
Характер искажений сильно зависит от режима работы выходного каскада, особенно при малых уровнях сигнала. Искажения при среднем уровне сигнала примерно одинаковы для всех усилителей.
При больших уровнях сигнала начинается ограничение (клиппирование) сигнала в выходном каскаде и искажения возрастают во много раз.
Вот почему помимо коэффициента нелинейных искажений важно знать, при какой мощности он измерялся. Искажения малого сигнала максимальны у каскадов в режиме B
Подробно об этом далее.
Рис. 6. Сравнение искажений усилителей классов А, В и АВ в зависимости от выходной мощности.
Классификация усилителей
Классификация усилителей звука по классам предусматривает разделение на две группы. В первую группу входят устройства A, B, AB и C. Обладают сходными показателями проводимости. Транзистор устанавливается в положении между включением и выключением.
Вторая группа включает в себя устройства с маркировками D, E, F, G, S, H и T. Эти приборы также называются переключающимися. Для работы тут используется принцип импульсной модуляции, а также современные цифровые методики для непрерывного прохода сигнала между положениями выключено и включено. В результате получают нужный выходной сигнал в диапазоне насыщения.
Ниже представлена таблица сравнения характеристик усилителей первой группы, включающей в себя модели A, B, AB и C. Они чаще берутся для рассмотрения, тогда как усилители второй группы представляют собой различные вариации со средними показателями для использования в конкретных условиях.
| Характеристики | А | В | АВ | С |
| Теоретический КПД | 50% | 78% | Зависит от выбранного режима | 100% |
| Реальный КПД | 15-30% | 50-60% | 40-50% | 80-100% |
| Нелинейные искажения | малые | высокие | средние | высокие |
| Потребляемая мощность | постоянная | зависит от выходных параметров | зависит от выходных параметров | зависит от выходных параметров |
| Термическая стабильность | низкая | высокая | средняя | высокая |
Плюсы
На первый взгляд, схема довольно симпатична и имеет целый ряд неоспоримых преимуществ. Во-первых, она проста, лаконична и является отличным примером предельно короткого звукового тракта. Во-вторых, лампа или транзистор, работающие в классе А, постоянно находятся в рабочем состоянии и мгновенно реагируют на изменения входящего сигнала — у них нет временных задержек, возникающих в момент выхода из полностью закрытого состояния.
В-третьих, середина рабочего диапазона электронного компонента — это та зона, в которой он работает максимально эффективно и без искажений. Значит, если не увеличивать амплитуду до предельных значений (не выкручивать особенно сильно ручку громкости и не подключать к усилителю тяжелую нагрузку), усилитель будет работать исключительно в комфортном режиме, и сигнал на выходе будет иметь практически идеальный вид.
К сожалению, все эти плюсы без побочных эффектов можно реализовать только в слаботочных цепях предварительного усилителя. А когда речь заходит о работе на мощностях, необходимых для взаимодействия с акустическими системами, класс А проявляет свои не менее очевидные минусы.
Навигация
- МИКРОСХЕМЫ
- ЭЛЕКТРОННЫЕ КЛЮЧИ
- АКТИВНЫЕ ФИЛЬТРЫ
- ИСТОЧНИКИ ВТОРИЧНОГО ЭЛЕКТРОПИТАНИЯ
- ЭЛЕКТРОМАГНИТНЫЕ КОЛЕБАНИЯ И ВОЛНЫ
- АКУСТИЧЕСКИЕ СИСТЕМЫ
- ДИНАМИЧЕСКИЕ ГРОМКОГОВОРИТЕЛИ
- ЭЛЕКТРОСТАТЫ
- РУПОРНЫЕ КОЛОНКИ
- САБУФЕР
- ВЫСОКОКАЧЕСТВЕННЫЕ ТЕЛЕФОНЫ
- МИКРОФОНЫ
- АНАЛОГОВЫЕ КОМПАРАТОРЫ НАПРЯЖЕНИЯ
-
УСИЛИТЕЛИ
- Бестрансформаторные двухтактные каскады на транзисторах
- Влияние ОС на параметры усилителей
- Выходные каскады усилителей
- Выходные усилители мощности
- Двухтактный каскад, работающий в классе А
- Дифференциальный усилитель
- Дрейф нуля.
- КЛАССИФИКАЦИЯ УСИЛИТЕЛЕЙ ЗВУКОВЫХ ЧАСТОТ
- КПД усилителей, работающих в классе А
- Каскады мощного усиления (входные каскады).
- Каскады предварительного усиления
- Каскады предварительного усиления
- Классификация и основные параметры усилителей
- Классы AB и В работы двухтактного каскада
- Классы усиления транзисторных усилительных каскадов
- Новые режимы работы (классы)
- ОБРАТНЫЕ СВЯЗИ В УСИЛИТЕЛЯХ
- ОСНОВНЫЕ ТИПЫ КАСКАДОВ УСИЛИТЕЛЕЙ МОЩНОСТИ ОДНОТАКТНЫЕ И ДВУХТАКТНЫЕ
- Обратная связь в усилителях
- Обратная связь в усилителях и схемы их построения
- Общие сведения о усилителях гармонических и импульсных сигналов
- Однотактный трансформаторный каскад, работающий в классе А
- Основные механические показатели усилителей
- Основные показатели
- Основные характеристики и параметры усилителей
- Рабочие режимы усилительных элементов
- Способы обеспечения рабочего режима транзистора
- Сравнение схем включения транзисторов
- Схемы межкаскадной связи.
- Усилители постоянного тока
- Усилитель на биполярном транзисторе с общим эмиттером
- Усилитель на полевом транзисторе
- Факторы, влияющие на тепловой режим РЭА
- ЭЛЕМЕНТЫ УСИЛИТЕЛЕЙ
- «THX» Tomlinson Holman eXperiment
- HI-FI И HIGH-END
- МИРОВЫЕ ШКОЛЫ ЭЛЕКТРОАКУСТИКИ
- «СТАРЫЙ ВИНИЛ»
- ЗВУКОВЫЕ КОМПАКТ-ДИСКИ
- МАГНИТНАЯ ЗАПИСЬ
- ЦИФРОВЫЕ МАГНИТОФОНЫ
- ЦИФРОВОЕ ПРЕДСТАВЛЕНИЕ ЗВУКОВЫХ СИГНАЛОВ
- ЗВУК И КОМПЬЮТЕР
- MIDI
- ГЕНЕРАТОРЫ СИГНАЛОВ
- Операционные усилители.
- ЭЛЕКТРОПИТАНИЕ
- КАНАЛЫ И СИСТЕМЫ СВЯЗИ
- ОСНОВЫ ТЕЛЕВИДЕНИЯ
- РАДИОПРИЁМ
- АНТЕННО-ФИДЕРНЫЕ УСТРОЙСТВА
- ЭЛЕКТРОРАДИОМАТЕРИАЛЫ
- ОПТОЭЛЕКТРОННЫЕ ПРИБОРЫ
- ЭЛЕКТРОННЫЕ ЛАМПЫ
- РЕЗИСТОРЫ
- СТАБИЛИТРОНЫ
- ВАРИКАПЫ
- ДИОДЫ
- ТИРИСТОР
- ТРАНЗИСТОРЫ
- ЭЛЕКТРИЧЕСКИЙ КОНДЕНСАТОР
- ОСНОВНЫЕ СВОЙСТВА СЛУХА
- АКУСТИКА ЗАКРЫТЫХ ПОМЕЩЕНИЙ
- КОНСТРУКТОРСКО-ТЕХНОЛОГИЧЕСКОЕ ОБЕСПЕЧЕНИЕ
- ВОЗДЕЙСТВИЕ ОКРУЖАЮЩЕЙ СРЕДЫ НА РАДИОЭЛЕКТРОННУЮ АППАРАТУРУ
- ТЕХНОЛОГИИ ПРИБОРОСТРОЕНИЯ
- Карта сайта
- статьи
- СИГНАЛЫ И МЕТОДЫ ИХ ИССЛЕДОВАНИЯ
- ЭЛЕКТРИЧЕСКИЕ ЦЕПИ
- sitemap
Практика
Проверить все вышеописанные тезисы на живом примере мы решили с помощью Arcam HDA SA20. Во-первых, этот аппарат отлично демонстрирует все преимущества класса G, а во-вторых, реальный выбор устройств с такой схемотехникой довольно скуден, особенно на российском рынке.

Имея выходную мощность 90 Вт на канал при импедансе нагрузки 8 Ом, Arcam HDA SA20 демонстрирует скромные габаритные размеры с высотой корпуса в половину типичного интегрированного усилителя такой мощности. Радиаторы установлены внутри и имеют размеры, сравнимые с усилителем класса АВ в полтора-два раза меньшей мощности, наглядно демонстрируя преимущества класса G. В блоке питания используется двухступенчатая схема. Две пары обмоток трансформатора и два набора конденсаторов разной емкости формируют две шины питания: основную и дополнительную, подключаемую при возрастании нагрузки. Весьма показательным является значение гармонических искажений. При нагрузке 80% они составляют 0,002%.
Холодильники
Холодильник работает 24 часа в сутки 7 дней в неделю и круглый год, поэтому важно, чтоб он потреблял минимум электроэнергии
При расчетах энергопотребления во внимание берется объем морозильной и холодильной камеры, минимальная температура внутри них и другие дополнительные опции (если таковые имеются). В таблице ниже приведены данные потребления электроэнергии в Вт/ч для каждого класса:
| А+++ | А++ | А+ | А | B | C | D | E | F | G |
| Менее 22 | 22 — 33 | 33 — 42 | 42 — 55 | 55 — 75 | 75 — 95 | 95 — 110 | 110 — 125 | 125 — 150 | Более 150 |
Обратите внимание, что точного значение до 1 Вт нет, так как в разных моделях разные показатели могут влиять на энергопотребление. Так, например, холодильник класса А+ может потреблять столько же, сколько и модель класса А++, если у обеих энергопотребление составляет 33 Вт/ч
B
Класс пожара B
Класс пожара — В: характеристика класса — горение жидких веществ.
Подкласс пожара — В1: горение полярных горючих и легковоспламеняющихся жидкостей, на которых интенсивно разрушаются пены (например, спирты, эфиры и др.).
Рекомендуемые средства тушения пожаров подкласса В1: пены на основе специальных пенообразователей, устойчивые к действию полярных жидкостей, тонкораспыленная вода, хладоны, огнетушащие порошки общего назначения, аэрозольное пожаротушение, создаваемое сжиганием аэрозолеобразующих составов, и инертные разбавители: N2, СО2, и т.п.
Подкласс пожара В2: горение неполярных горючих и легковоспламеняющихся жидкостей и плавящихся при нагреве веществ (например, бензин, керосин, мазут, масла, стеарин, некоторые синтетические материалы).
Рекомендуемые средства тушения пожаров подкласса В2:
- пены;
- тонкораспыленная вода;
- хладоны;
- огнетушащие порошки общего назначения;
- аэрозольное пожаротушение и инертные разбавители: N2, СО2, и т.п.
Проблемы переработки медотходов
Главная проблема переработки медицинских отходов в том, что в России нет единой схемы утилизации такого мусора. Это мешает фиксировать и усовершенствовать системы утилизации, функционирующие на сегодняшний день. Централизованная утилизация упростила бы контроль и обезвреживание. Сам процесс стал бы более безопасным.
Другая проблема связана с переработкой обеззараженного пластика во вторичное сырьё. Процесс её решения тормозит ряд факторов:
- Сложность селективного сбора пластика медицинскими учреждениями. Процесс дорогостоящий и нерентабельный.
- После обработки собранного пластика получается масса с составом, который невозможно предсказать заранее. Если разделить полученное сырьё на фракции, его цена сильно возрастёт.
Это лишь наиболее ощутимые проблемы, решение которых на настоящий момент проблематично.























